广西资讯网 > 热点信息 > 正文
台湾花莲县海域发生7.3级地震,多家上市公司回应影响
网络整理 2025-11-19(原标题:台湾花莲县海域发生7.3级地震,多家上市公司回应影响)
据中国地震台网正式测定:4月3日7时58分,在台湾花莲县海域(北纬23.81度,东经121.74度)发生7.3级地震,震源深度12公里。
另据新华社报道,台湾地区气象部门测定,3日7时58分发生7.2级地震,地震深度15.5公里,震中位于花莲县政府南南东方25公里(位于台湾东部海域),最大震度花莲县6级,宜兰县、苗栗县、台中市、彰化县、新竹县、南投县、桃园市、新北市、台北市5级,台东县、嘉义县、云林县、高雄市、嘉义市、新竹市、台南市、基隆市、屏东县4级。
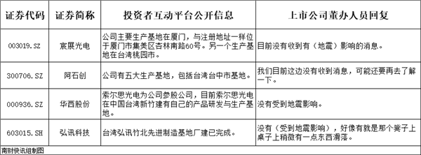
南财快讯记者以投资者身份采访多家A股上市公司,询问此次地震对其在台湾生产基地的影响。
宸展光电(003019.SZ)董办人员表示,目前没有收到有影响的消息。
阿石创(300706.SZ)董办人员表示,我们目前这边没有收到消息,可能还要再去了解一下。
华西股份(000936.SZ)董办人员表示,索尔思光电没有(受到地震影响)。
弘讯科技(603015.SH)董办人员表示,没有(受到影响),好像有就是那个凳子上桌子上稍微有一点东西滑落。

免责声明:信息网转载此文目的在于传递更多信息,不代表本站的观点和立场。文章内容仅供参考,不构成投资建议。如果您发现网站上有侵犯您的知识产权的作品,请与我们取得联系,我们会及时修改或删除。
转载请标注:信息网——台湾花莲县海域发生7.3级地震,多家上市公司回应影响
- 上一篇:重要信号!外资回流迅猛
- 下一篇:没有了
- 搜索
-
- 2025-11-19台湾花莲县海域发生7.3级
- 2025-11-19重要信号!外资回流迅猛
- 2025-11-19美财长耶伦即将访华,双
- 2025-11-19两部门:自用传统动力汽
- 2025-11-19两部门:优化汽车贷款最
- 2025-11-19央行重磅会议!
- 2025-11-19黄金跳水、美债拉升!重
- 2025-11-19美国ISM非制造业连续15个月
- 2025-11-19见证历史!顶流歌手霉霉
- 2025-11-19刚刚,中东突发!伊朗军
- 2023-10-28圆满收官!南财集团精彩
- 2023-10-28银保监会新规征求意见,
- 2023-10-28承诺就拿证:市场准营承
- 2023-10-28蚂蚁消金增资220亿元背后
- 2023-10-28沪深交易所多措并举支持
- 2023-10-28小院创业者 | 阿博茨科技
- 2023-10-28最高奖1000万!深圳“促消
- 2023-10-28中美技术交易平台主要运
- 2023-10-29切莫让非法经营罪成了框
- 2023-10-29银证保基已聚齐!险企也
- 2025-11-19台湾花莲县海域发生7.3级
- 2025-11-19重要信号!外资回流迅猛
- 2025-11-19美财长耶伦即将访华,双
- 2025-11-19两部门:自用传统动力汽
- 2025-11-19两部门:优化汽车贷款最
- 2025-11-19央行重磅会议!
- 2025-11-19黄金跳水、美债拉升!重
- 2025-11-19美国ISM非制造业连续15个月
- 2025-11-19见证历史!顶流歌手霉霉
- 2025-11-19刚刚,中东突发!伊朗军
- 网站分类
- 标签列表